智算多多



在数据中心容灾存储设备朝着高密度、高可用与极致能效不断演进的今天,其内部的电源与电机驱动系统已不再是简单的能量转换单元,而是直接决定了系统功率密度、备份/恢复性能与全年无故障运行时间的核心。一条设计精良的功率链路,是存储阵列实现高速读写、冷静稳定运行与超长服役寿命的物理基石。
然而,构建这样一条链路面临着多维度的挑战:如何在提升转换效率与降低散热成本之间取得平衡?如何确保功率器件在7x24小时严苛工况下的长期可靠性?又如何将热管理、故障容错与智能功耗控制无缝集成?这些问题的答案,深藏于从关键器件选型到系统级集成的每一个工程细节之中。
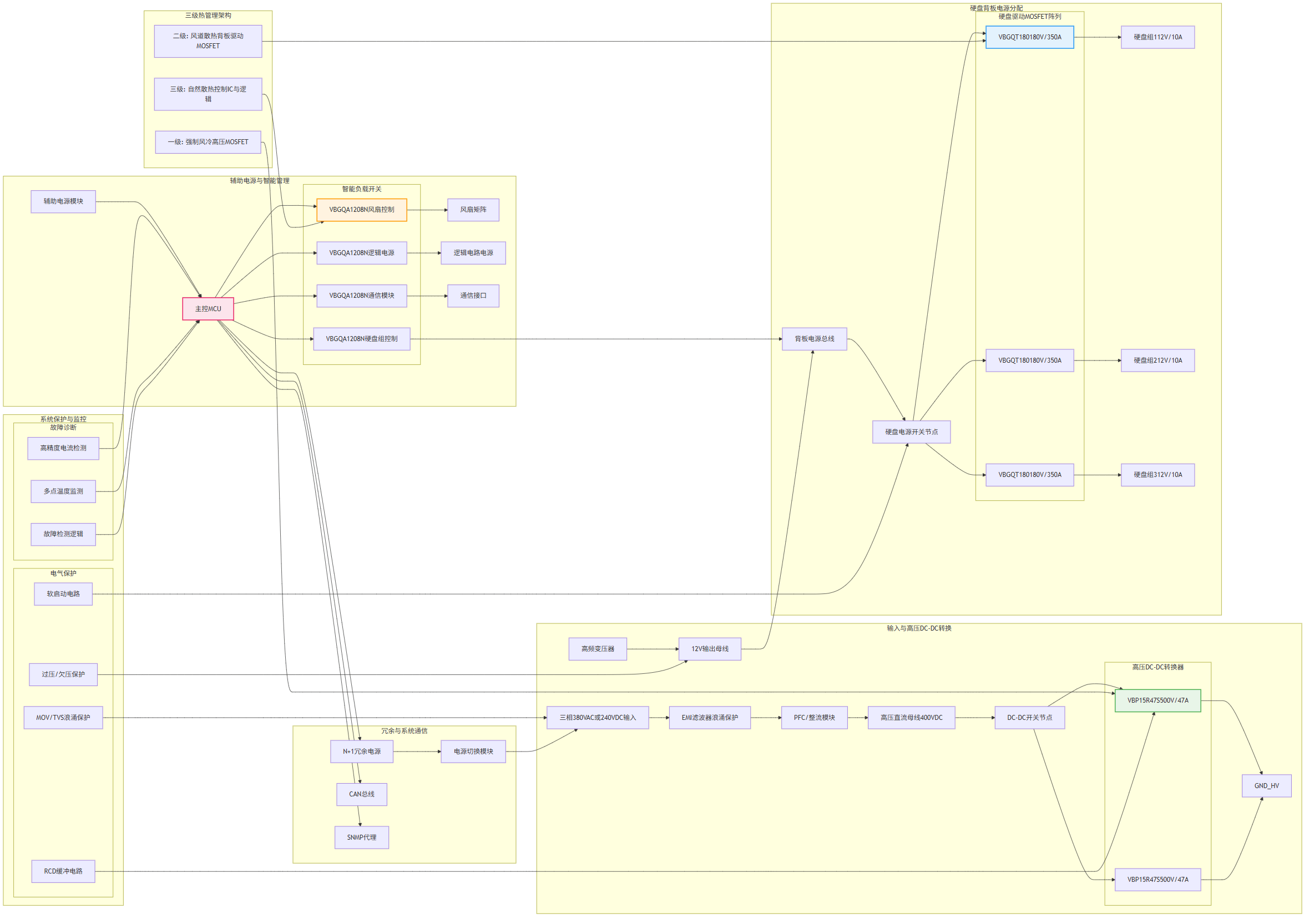
关键器件为VBP15R47S (500V/47A/TO-247),其选型需要进行深层技术解析。在电压应力分析方面,考虑到三相380VAC或240VDC高压直流输入场景,直流母线电压可能达到400VDC,并为瞬态过压预留裕量,500V的耐压需配合钳位电路满足降额要求。其超低导通电阻(Rds(on)@10V=50mΩ)对于降低数据中心PUE值至关重要。在动态特性优化上,采用SJ_Multi-EPI技术的该器件在100kHz级别的开关频率下,能有效平衡开关损耗与导通损耗,特别适用于高效CRM或交错式PFC拓扑,有助于将整机效率提升至80Plus铂金标准。
关键器件选用VBGQT1801 (80V/350A/TOLL),其系统级影响可进行量化分析。在效率与功率密度提升方面,以驱动40盘位存储柜、单路背板12V/10A为例:传统方案(多颗MOSFET并联)的导通损耗与布局复杂度高,而本方案单颗器件即可承载极大电流,其1mΩ的超低内阻将单路导通损耗降低至1.2W以下,并为紧凑的TOLL封装节省超过60%的PCB面积,直接助力高密度存储设计。在热管理与可靠性机制上,其卓越的导通性能使得温升极低,减少了系统散热压力;同时,简化驱动电路提升了硬盘电源路径的可靠性,为热插拔与故障隔离提供了坚实的硬件基础。
关键器件是VBGQA1208N (200V/20A/DFN8),它能够实现精细的电源域管理。典型的存储系统电源管理逻辑包括:根据业务负载动态调节风扇矩阵转速;对不同的硬盘组进行分组上电/下电以降低待机功耗;在冗余电源模块间实现无缝切换与均流。该器件凭借SGT技术、200V耐压和63mΩ的导通电阻,在紧凑的DFN8封装内实现了优异的性能,完美适用于多路、高频率的负载开关场景,是实现上述智能功耗策略的理想硬件载体。
我们设计了一个三级散热系统。一级强制散热针对VBP15R47S这类高压大电流MOSFET,将其安装在系统级散热风道上,并可能配合散热基板,目标是将壳温控制在75℃以内。二级风道散热面向VBGQT1801这类背板驱动MOSFET,利用存储设备内部固有的硬盘散热气流进行冷却,目标温升低于30℃。三级自然散热则用于VBGQA1208N等控制开关,依靠PCB敷铜和机箱内空气对流,确保稳定运行。
具体实施方法包括:高压MOSFET与PFC电感、变压器保持距离以避免热耦合;背板驱动MOSFET布局在硬盘背板电源入口,利用厚铜箔和散热过孔阵列(孔径0.3mm,间距1mm)将热量快速导出;所有功率地平面进行强化设计以辅助散热。
对于传导EMI抑制,在AC-DC前端部署高性能EMI滤波器;开关电源的功率回路布局面积最小化,采用开尔文连接驱动。针对辐射EMI,对高速差分信号线(如SAS/SATA)进行良好屏蔽与隔离,远离功率变换节点。硬盘背板的电源分配网络(PDN)需使用低ESR/ESL电容进行退耦,确保硬盘启动瞬间的电压稳定性。
电气应力保护通过网络化设计实现。在高压输入级部署MOV和TVS管应对浪涌;在硬盘背板电源路径使用缓启动电路,抑制插拔时的冲击电流。故障诊断与容错机制涵盖多个方面:通过精确的电流采样监测每个电源支路的健康状态;实现过流、过压的硬件快速保护(响应时间<10μs);设计N+1冗余的电源模块和风扇模块,配合MCU实现故障预警与自动切换,满足Tier IV数据中心对可用性的苛刻要求。
为确保设计质量,需要执行一系列关键测试。整机转换效率测试在额定负载及典型负载(20%、50%、100%)下进行,采用功率分析仪测量,需满足80Plus铂金或钛金标准。热插拔与瞬态测试模拟硬盘频繁插拔场景,验证背板电源的稳定性和保护电路响应,电压跌落需控制在规范内。温升与热分布测试在40℃环境温度、满载条件下运行至稳态,使用热像仪扫描,关键器件结温需低于额定值的80%。寿命加速测试在高温高湿环境(85℃/85%RH)及温度循环条件下进行,验证功率链路的长周期可靠性。
以一台4U 60盘位存储节点的功率链路测试数据为例(输入:240VDC, 负载:60块硬盘+控制模块+风扇),结果显示:高压DC-DC转换效率在满载时达到96.5%;背板电源路径总损耗低于25W。关键点温升方面,高压DC-DC MOSFET为58℃,背板驱动MOSFET为22℃,负载开关IC为35℃。系统在模拟单风扇故障时,温升仍在安全范围内,验证了散热冗余设计的有效性。
边缘存储节点(功率<500W)可采用集成度更高的方案,如使用DFN封装的器件,简化散热设计。企业级存储阵列(功率2-5kW)可采用本文所述核心方案,并扩展为完全冗余的电源和冷却模块。超大规模数据中心存储柜(功率>10kW)则需采用多相并联、交错式的电源架构,使用TO-247封装的MOSFET进行并联,并部署液冷或强力风冷系统。
AI驱动的能效优化是未来方向,通过机器学习算法预测业务负载,动态调整电源模式与风扇转速,实现PUE的进一步优化。
全链路数字电源管理采用数字控制器,实现电压、电流、温度的精确监控与日志记录,为预测性维护提供数据支持。
宽禁带半导体应用路线图可规划为:当前采用高性能硅基MOSFET(如SJ、SGT);中期在高效AC-DC模块中引入GaN器件以提升功率密度;远期探索在高压直流配电和电机驱动中应用SiC MOSFET,以应对更高效率与功率密度的挑战。
容灾存储系统的功率链路设计是一个多维度的系统工程,需要在电气性能、热管理、功率密度、可靠性和效率等多个约束条件之间取得平衡。本文提出的分级优化方案——高压转换级追求极致效率、背板驱动级实现高密度与高可靠、电源管理级达成智能化控制——为不同层次的存储产品开发提供了清晰的实施路径。
随着数据中心绿色化与智能化技术的深度融合,未来的存储功率管理将朝着更加自适应、可预测的方向发展。建议工程师在采纳本方案基础框架的同时,重点强化监控、冗余与热插拔能力,为满足最高等级的可用性要求做好充分准备。
最终,卓越的功率设计是隐形的,它不直接呈现给运维者,却通过更低的运营成本、更高的数据可用性、更敏捷的扩容能力与更长的无故障间隔,为数据资产提供持久而可靠的守护。这正是工程智慧在数字时代的核心价值所在。